{{cartCount}} ShoppingCart Telephone

+86-755-83225825

Email

info@orwintech.com

Skype

orwintech@outlook.com

Wechat
Orwintech Wechat
WhatsApp
Orwintech WhatsApp
Message Top
Product Catalog

LM2596S Buck Converter IC & LM2596 S DC-DC Step Down Module

2026-03-06

Share this article :

The LM2596S is one of the most widely used step-down (buck) switching regulator ICs in power electronics. Known for its simplicity, reliability, and high efficiency, commonly use in DC-DC conversion modules, embedded systems, industrial equipment, and consumer electronics.

This article provides a complete overview of the LM2596S, including its specifications, pinout, block diagram explanation, features, equivalents, circuits, and frequently asked questions.

1. What is LM2596S?

2. LM2596S Pinout and CAD Model

3. LM 2596S Features

4. LM2596S Converter Specifications

5. LM2596S Equivalent

6. LM2596S Application

7. LM2596S Circuit

8. LM2596S Adjustable DC-DC Step-Down Module LM2596 S

9. LM2596 vs LM2596S

10. Frequently Asked Questions

LM2596S

What is LM2596S?

The LM 2596S is a monolithic integrated circuit designed for step-down  DC-DC voltage regulation. It can deliver up to 3A output current with strong line and load regulation performance. The device is available in fixed output versions of 3.3V, 5V, and 12V, as well as an adjustable version. Operating at a 150 kHz switching frequency, it allows the use of smaller inductors and capacitors. The LM2596 S requires only a few external components and includes internal frequency compensation and protection features. Commonly supply in a 5-pin TO-220 or TO-263 package.

LM2596S Pinout and CAD Model

The LM2596S comes in a 5-pin configuration.

Pin Configuration

LM2596S Pinout

No.

Name

Description

1

VIN

Positive input supply. Requires a bypass capacitor to minimize voltage spikes and supply switching current.

2

OUTPUT

Internal switch output. Voltage switches between approximately (VIN − VSAT) and −0.5V. PCB copper area should minimize.

3

GND

Ground connection.

4

FEEDBACK

Senses regulated output voltage to complete feedback loop.

5

ON/OFF

TTL shutdown control. Below 1.3V → ON. Above 1.3V → OFF (max 25V).

If not require shutdown, can ground or left open the ON/OFF pin.

CAD Model

LM2596S CAD Model

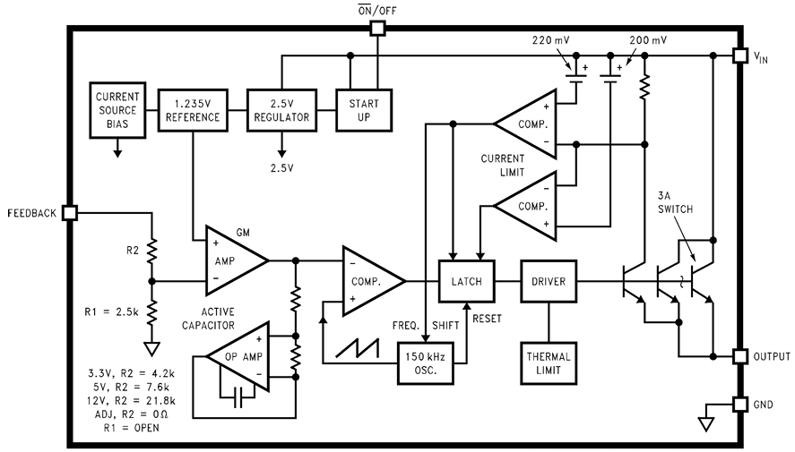
LM 2596S Block Diagram

LM2596 S Block Diagram

This integrated structure makes external circuit design simple and stable.

LM 2596S Features

Multiple Output Versions

Available in 3.3V, 5V, 12V, and adjustable output versions to support different voltage requirements in power supply designs.

Wide Adjustable Output Range

Adjustable version provides an output voltage range from 1.2V to 37V, with ±4% maximum variation over line and load conditions.

Package Options

Offered in TO-220 (through-hole) and TO-263 (surface-mount) packages for flexible PCB layout and thermal management.

High Output Current

Supports up to 3A load current, suitable for medium-power applications.

Wide Input Voltage Range

Operates with input voltages up to 40V, ideal for industrial and automotive systems.

Minimal External Components

Requires only four external components, simplifying circuit design.

Stable Regulation

Provides excellent line and load regulation performance.

Fixed Switching Frequency

Integrated 150 kHz oscillator enables smaller inductors and capacitors.

TTL Shutdown Function

Supports TTL-level ON/OFF control for power management.

Low Standby Current

Typical standby current (IQ) is 80 µA, reducing idle power consumption.

High Efficiency

Designed for efficient step-down conversion to minimize heat.

Standard Inductor Compatibility

Works with commonly available inductors, simplifying component sourcing.

Built-in Protection

Includes thermal shutdown and current limit protection for safe operation.

LM2596S Converter Specifications

Parameter

Specification

Device Type

Step-Down (Buck) Switching Regulator

Output Versions

3.3V, 5V, 12V, Adjustable

Adjustable Output Range

1.2V – 37V (±4% max over line/load)

Output Current

3A (maximum)

Input Voltage Range

Up to 40V

Switching Frequency

150 kHz (fixed)

Standby Current (IQ)

80 µA (typical)

Efficiency

Up to 90% (application dependent)

Line Regulation

Excellent

Load Regulation

Excellent

External Components Required

4 (minimum)

Protection Features

Thermal Shutdown, Current Limit

Control Feature

TTL ON/OFF Shutdown

Package Options

TO-220-5, TO-263-5

Operating Temperature Range

−40°C to +125°C

Dimensions

Part Number

Package

Body Size (Nominal)

LM2596T 

TO-220

14.986 mm × 10.16 mm

LM2596S 

TO-263

10.10 mm × 8.89 mm

Available Variants

· LM2596S-3.3

· LM2596S-5.0

· LM2596S-12

· LM2596S-ADJ (Adjustable)

The adjustable version uses external resistors to set output voltage between 1.25V and 37V.

LM2596S Equivalent

Can use several similar buck regulators as alternatives:

LM2575

1A buck regulator, 52 kHz switching frequency, suitable for lower current designs.

LM2576

3A buck regulator with 52 kHz frequency, similar current rating but larger external components.

NCV2575

Automotive-grade 1A buck regulator designed for higher reliability applications.

Note: Always compare switching frequency, output current, and pin compatibility before substitution.

LM2596S Application

Appliances

Used in household appliances for stable DC voltage conversion, powering control boards, display circuits, and internal electronic modules with efficient step-down regulation.

Grid Infrastructure

Applied in power distribution and grid systems to provide regulated low-voltage supplies for monitoring circuits, communication modules, and control systems.

EPOS

In Electronic Point of Sale systems, it delivers stable voltage to processors, printers, and display units, ensuring reliable operation under varying input conditions.

Home Theater

Used in home theater equipment to regulate internal power rails, supporting audio amplifiers, signal processors, and display interfaces.

LM2596S Circuit

LM 2596 Typical Application Circuit

LM2596 Typical Application Circuit

Basic Buck Converter Circuit

A standard LM2596S circuit includes:

· Input capacitor

· Inductor

· Schottky diode

· Output capacitor

· Feedback resistors (adjustable version)

Proper PCB layout is critical:

· Keep switch node copper small

· Use low ESR capacitors

· Place input capacitor close to VIN

LM2596S Adjustable DC-DC Step-Down Module LM2596 S

LM2596S Buck Converter

LM2596S Adjustable DC-DC Step-Down Module

This module uses a LM 2596S chip with high efficiency up to 92% and low heat. It can handle short-term currents above 3A, with continuous operation recommended at 2.5A with a heatsink. Each module undergoes 2 hours of burn-in testing for reliability.

Module Specifications

Parameter

Value

Input Voltage

3.2V~40V

Output Voltage

1.25V~35V

Max Output Current

3A

Efficiency

Up to 92%

Output Ripple

<30mV

Working Temperature

-45°C to +85°C

Dimensions

43mm X 21mm X 14mm

Module Features

Adjust output voltage via a blue potentiometer. IN+/IN− connect input, OUT+/OUT− connect load. Require correct connection; module has no long-term short-circuit protection.

Module Applications

Used for car voltage stabilization, powering electronics like phones or MP3 players, and for testing system operating voltages with adjustable output.

LM2596 vs LM2596S

LM2596

LM2596 is the general series of step-down (buck) switching regulators. It includes multiple package options, both through-hole (TO-220) and surface-mount (TO-263), supporting 3A output and adjustable or fixed output voltages.

LM2596S

LM 2596S is the SMD TO-263 version of the LM2596 series. It offers the same electrical performance but in a compact surface-mount package, suitable for PCB designs requiring smaller footprints.

Feature

LM2596

LM2596S

Package Type

TO-220 & TO-263

TO-263 (SMD)

Mounting

Through-hole/SMD

Surface-mount

Output Current

Up to 3A

Up to 3A

Output Voltage

Fixed/Adjustable

Fixed/Adjustable

LM2596S Datasheet PDF

Frequently Asked Questions

What is the difference between LM2577S and LM2596S?

The LM2577S is a step-up (boost) regulator that increases voltage, while the LM 2596S is a step-down (buck) regulator that reduces voltage. Their internal topology and output behavior differ, making them suitable for opposite voltage conversion needs.

LM2596S vs LM2596HVS

The LM2596HVS supports higher input voltages up to 60V, while the LM 2596S handles up to 40V. Both are buck regulators with similar 3A output, but prefer HVS for high-voltage industrial applications requiring extended input range.

What is the difference between LM2596 and LM2576?

The LM2596 operates at 150 kHz switching frequency, allowing smaller inductors and capacitors, whereas the LM2576 switches at 52 kHz. Both are 3A buck regulators, but LM2596 offers more compact designs because higher frequency operation.

How to use LM2596?

Connect the input voltage to VIN and GND. Add recommended external inductor, diode, and capacitors. For adjustable versions, use a resistor divider or onboard potentiometer to set output voltage. Ensure correct polarity and observe thermal limits.

Does the LM2596 need a heatsink?

Recommend a heatsink for loads above 2–2.5A or when power dissipation exceeds roughly 10W. Proper PCB copper area can help dissipate heat for the SMD version, while TO-220 variants often require additional heatsinking.

Is LM2596 reliable?

Yes. LM2596 includes thermal shutdown, current limiting, and internal frequency compensation. When designed with proper layout, input/output components, and thermal management, it provides stable and reliable operation in industrial, automotive, and consumer applications.

What is the amp limit of LM2596?

The maximum output current is 3A. For long-term continuous operation, recommend to stay below 2.5A to reduce thermal stress and maintain efficiency, especially when using the SMD TO-263 version.

Conclusion

The LM2596S is a highly practical 3A buck switching regulator that balances performance, simplicity, and cost. With fixed and adjustable versions, built-in protections, and wide input voltage range, it remains one of the most popular DC-DC converters in electronics design.

Whether used as a standalone IC or in a prebuilt module, the LM 2596S continues to be a reliable solution for efficient step-down voltage regulation.

 

Read More:

1. LM7805 Voltage Regulator Pinout, Application and Alternative

2. LM2576 Voltage Regulator Feature, Pinout and Applications

3. LM317T Voltage Regulator: Pinout, Datasheet and Equivalent