The TP4056 Charging Module is one of the most popular and widely used lithium battery charger boards in DIY electronics, embedded systems, and portable power projects. Its low cost, compact size, and reliable charging control make it a practical solution for safely charging single-cell lithium-ion (Li-ion) and lithium-polymer (LiPo) batteries.
This article provides a detailed, step-by-step explanation of the TP4056 charging module, covering its features, specifications, internal components, pinout, working principle, applications, advantages, usage instructions, and frequently asked questions.
1. What is the TP4056 Charging Module?
2. TP4056 Module Key Features and Specifications
3. Components of the TP4056 Charger Module
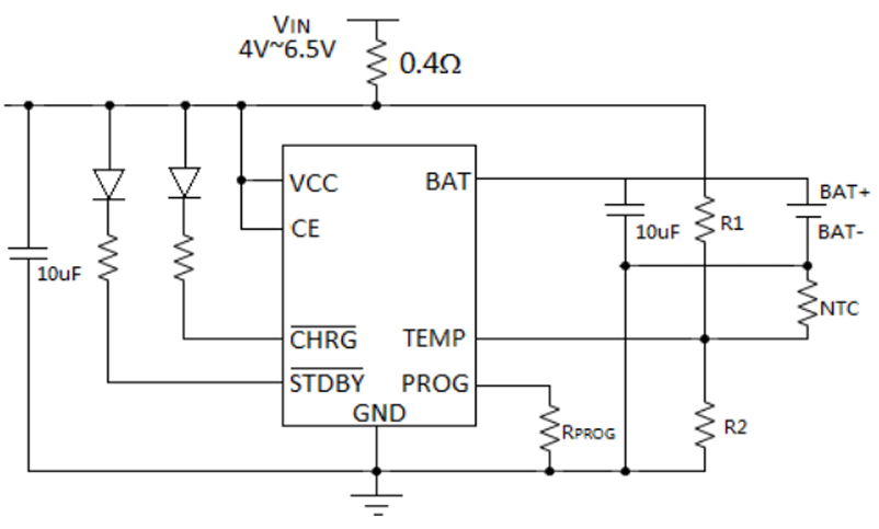
4. TP4056 Pinout and Circuit Diagram
5. Working Principle: How the TP4056 Module Charges Battery
6. TP4056 Charging Board Application
7. Advantages of Using the TP4056 Module
8. How to Use TP4056 Charging Module
9. Frequently Asked Questions [FAQ]

The TP4056 module is a compact and cost-effective battery charging board built around the TP 4056 IC, a dedicated lithium-ion battery charger regulator. It specifically design to charge single-cell lithium-ion (Li-ion) or lithium-polymer (LiPo) batteries using a 5V power source supplied through USB or an external adapter. The module manages the entire charging process internally, applying a constant current and constant voltage charging method to ensure stable and reliable operation. By integrating essential control and protection features, the TP4056 module enables safe and efficient battery charging without the need for complex external components or additional circuitry. Its simplicity, small size, and dependable performance make it widely used in DIY electronics, portable devices, and battery-powered projects.
The charger board integrates both charging functionality and battery discharge protection, allowing it to charge and discharge simultaneously.
The module offers reliable charging and protection for single-cell lithium batteries in a compact form factor. It supports a 5V input through a Type-C USB socket or external power pads, allowing direct use with mobile phone chargers. The module integrates constant current and constant-voltage charging, ensuring stable and controlled battery charging. Protected versions include overcharge, over-discharge, and overcurrent protection, enabling safe charging and discharging at the same time. LED indicators provide clear charging status feedback. With a maximum charging current of up to 1A and a small board size, the TP 4056 module is well suited for DIY projects, portable electronics, and embedded battery-powered systems.
Parameter | Specification |
Module Function | Battery charging and discharge protection |
Charging Method | Constant-current / constant voltage (CC/CV) |
Battery Type | Single-cell lithium-ion / lithium-polymer |
Input Interface | Micro-USB or Type-C or MINI USB socket and external 5V pads |
Input Voltage | 5V |
Charging Cut-off Voltage | 4.2V ±1% |
Maximum Charging Current | 1000 mA |
Battery Over-discharge Protection Voltage | 2.5V |
Battery Overcurrent Protection Current | 3A |
Simultaneous Charge & Discharge | Supported |
Board Dimensions | 2.6 × 1.7 cm |
Application Suitability | DIY projects, portable electronics, power modules |
The TP40 56 module is compact but integrates several key components that work together to provide safe charging and protection.
TP 4056 chip is a single-cell lithium-ion CC/CV linear battery charger designed for compact and portable electronics. Housed in an ESOP-8 package, the circuit works directly with USB and 5V adapter power supplies and requires only minimal external components. It provides a fixed 4.2V charging voltage, with the charging current adjustable via an external resistor. The internal MOSFET design eliminates the need for blocking diodes and supports anti-reverse charging protection. Built-in thermal regulation controls charging current under high temperatures, while automatic charge termination, sleep mode, shutdown mode, under-voltage lockout, automatic recharging, and battery temperature monitoring ensure safe and reliable lithium battery charging.
TP 4056 protection circuitry on many modules includes a dedicated battery protection IC and MOSFETs to safeguard lithium batteries. This circuitry provides overcharge, over-discharge, overcurrent, and short-circuit protection, improving battery safety and extending service life.
Indicator LEDs clearly display charging status during operation. The red LED shows that charging is in progress, while the blue or green LED indicates that the battery is fully charged.

USB input interface options include Micro-USB, Type-C USB, and Mini-USB connectors. These interfaces allow direct connection to common 5V USB power sources, such as mobile phone chargers and power banks, making the charging module convenient for DIY and embedded power applications.
Pin No. | Pin Name | Description |
1 | TEMP | Battery temperature monitoring input, used with an external NTC resistor |
2 | PROG | Charging current programming pin, sets charge current via resistor |
3 | GND | Ground reference |
4 | VCC | 5V power input from USB or adapter |
5 | BAT | Battery connection pin |
6 | STDBY | Charge complete status output |
7 | CHRG | Charging status output |
8 | CE | Chip enable pin, active low |

The charger module operates using a CC/CV charging algorithm:
1.Preconditioning Stage
If the battery voltage is low, the TP 4056 supplies a reduced current to safely recover the battery.
2.Constant Current (CC) Stage
The module charges the battery at a fixed current (up to 1A, depending on the resistor value).
3.Constant Voltage (CV) Stage
Once the battery voltage reaches 4.2V, the charger holds the voltage constant while the charging current gradually decreases.
4.Charge Termination
Charging stops automatically when the current falls below 10% of the set charging current.
5.Automatic Recharge
If the battery voltage drops below a threshold, the TP 4056 restarts the charging cycle.
The charging board widely use in various lithium-ion battery-powered projects and portable electronic devices because its compact size, affordability, and reliable charging features. Commonly integrated into DIY power banks, Bluetooth speakers, LED flashlights, and wearable electronics to safely charge single-cell lithium-ion or lithium-polymer batteries. The module is also popular in IoT devices, Arduino and ESP-based projects, and small solar-powered battery systems, providing a stable and controlled charging solution. Its onboard protection circuitry ensures safety against overcharging, over-discharging, and short circuits, making it ideal for both hobbyists and professional developers. Additionally, the TP 4056 board simplifies battery management in portable and rechargeable gadgets without requiring complex external components.

The module offers several advantages that make it a popular choice for lithium-ion battery charging applications. Its compact and lightweight design allows easy integration into portable electronics and DIY projects. The module provides safe and reliable charging with built-in overcharge, over-discharge, overcurrent, and short-circuit protection, ensuring battery longevity. With support for constant current and constant voltage charging, it efficiently charges single-cell lithium-ion or lithium-polymer batteries. The inclusion of status LEDs allows easy monitoring of the charging process, while USB input support simplifies power connections. Additionally, the TP4056 requires minimal external components, reducing design complexity. Its affordability, versatility, and safety features make it ideal for hobbyists, makers, and embedded system applications.
Using the charging module is straightforward if you follow these steps carefully:
Step 1: Prepare the Battery
Connect your single-cell lithium-ion or lithium-polymer battery to the module. Attach the positive terminal to B+ and the negative terminal to B-.
Step 2: Connect Power Source
Plug a 5V power source into the C-type USB socket or connect it to the + / – input pads. Use a charger capable of supplying 1A or more.
Step 3: Activate Protection Circuit (First Use)
For first-time use, there are no voltage at OUT+ and OUT-. Briefly connect the 5V power to activate the module’s protection circuit.
Step 4: Connect the Load
Connect your load to OUT+ and OUT-, such as a mobile boost board or other devices.
Step 5: Monitor Charging
The red LED lights up during charging. Once fully charge the battery, the blue LED will turn on, indicating charging completion.
Step 6: Reconnection (if needed)
If the battery disconnect and reconnect, allow a short charging period to reactivate the protection circuit before use.
Following these steps ensures safe and efficient charging with the TP4056 module.
Important Notes
When using a mobile phone charger, ensure it can provide 1A or more, otherwise charging is unstable.
Use the TP4056 module to safely charge single-cell lithium-ion or lithium-polymer batteries. It provides a constant current / constant voltage (CC/CV) charging method and integrates protection features such as overcharge, over-discharge, overcurrent, and short-circuit protection. This makes it ideal for DIY projects, portable electronics, and rechargeable battery systems.
The TP 4056 can charge single-cell (3.7V nominal) lithium-ion or lithium-polymer batteries only. It is not designed for multiple cells in series. The module maintains a fixed 4.2V charging voltage and programmable charging current, ensuring safe and efficient charging for small rechargeable batteries commonly used in electronics projects and portable devices.
Considered the TP5100 a better alternative for higher-performance applications. It supports faster charging, higher currents up to 3A, and dual-cell configurations in some versions. While the TP4056 is ideal for single-cell projects, the TP5100 offers enhanced safety features, higher efficiency, and flexibility for more demanding lithium battery applications.
The TP4056 module is compact, affordable, and easy to use. It provides safe charging with overcharge, over-discharge, and overcurrent protection. It supports USB input, requires minimal external components, and includes LED indicators for charging status. These features make it perfect for DIY electronics, portable gadgets, IoT devices, and embedded battery projects, ensuring reliable operation.
No, the TP4056 design to charge only a single lithium-ion or lithium-polymer cell. Attempting to charge multiple batteries in series or parallel may damage the module or the batteries. For charging multiple cells, recommend alternative modules like TP5100 or dedicated multi-cell battery chargers to ensure safe operation and balanced charging.
The TP 4056 module has LED indicators to display charging status. A red LED lights up while the battery is actively charging. When the battery reaches full charge, the blue LED (or green on some versions) turns on, indicating charging completion. Monitoring these LEDs provides a clear visual indication of the battery’s charging state.
The TP 4056 module controls the complete lithium battery charging process using a constant current / constant voltage (CC/CV) method. It manages charging current, charge termination, and safety features such as overcharge, over-discharge, overcurrent, and short-circuit protection. This ensures batteries are charged efficiently, safely, and reliably, making it ideal for portable electronics and DIY projects.
The TP 4056 can charge only one single-cell lithium-ion or lithium-polymer battery at a time. It not design for multi-cell charging. For applications requiring two or more batteries, separate modules or a dedicated multi-cell charging solution is necessary to maintain proper voltage control, balanced charging, and battery safety.
Yes, the module is safe for use with single-cell lithium-ion or lithium-polymer batteries, as long as it connect correctly. It includes overcharge, over-discharge, overcurrent, and short-circuit protection, along with thermal regulation. Properly powered by a 5V USB source and with the correct battery connections, it provides reliable and secure charging for DIY and portable projects.
The TP4056 Charging Module is a reliable, compact, and easy-to-use solution for charging single-cell lithium batteries. With its integrated protection, USB input support, and simple wiring, it remains a popular choice for DIY electronics, portable devices, and battery-powered projects. Whether you are building a small gadget or a rechargeable system, the module offers a practical and efficient charging solution.
1. FT232: The Ultimate USB to UART Solution
2025-05-29
2025-05-06
2025-06-05
2025-09-04
2025-05-14
2025-04-23
2025-07-28
2025-08-17
2025-05-17
2025-05-21